北京市朝阳区北外同文外国语学校加拿大公立高中招生简章

北京外国语大学国际高中与加拿大BC省、安省优质公立教育局强强联合,签署中加合作办学协议,开设加拿大高中课程。学生入学即可注册加拿大学籍,修读加拿 大高中毕业所需学分。同时我校中加国际班拥有完善的境外服务体系,也是北京市唯—可享受BC省维多利亚公立教育局“寄宿制待遇,的学校。透过原汁原味的加拿大高中课程,完善的境内外监管体系,我校致力于让所有中加国际班的学生从语言、学 术、生活、心理等各方面做好充分的准备,确保平稳过渡,降低留学风险,助力学生成 长、成才、成功。

加拿大国际高中课程

加拿大高中课程办学模式灵活,学生入学后可根据自身情况选择"1+2","2+1,"3+0"三种升学模式,毕业后可获得加拿大高中毕业文凭, 直接申请加拿大、美国、英联邦等国的高等学府。

升学流程

部分合作教育局简介

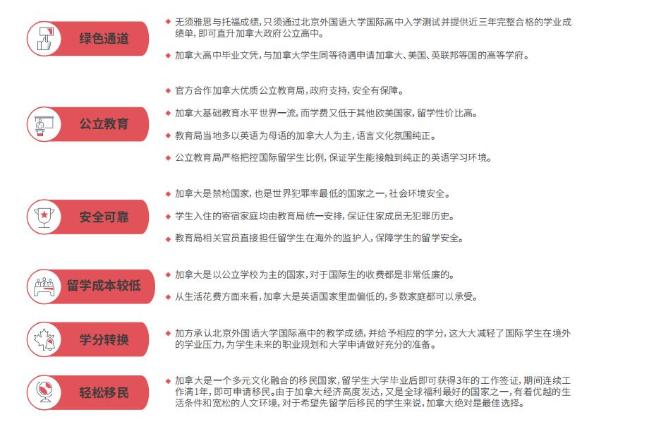
升学优势

奖学金设置

荣誉入学奖学金∶ 颁发给在学术能力和综合素质方面表现优异的已录取学生,最高可获得3年学费减免,奖学金金额最高至45万元。 优秀在校生奖学金∶优秀在校生奖学金包括校长特别奖学金、优秀学术奖学金、优秀社会实践奖学金、突出贡献奖学金、体育活动奖学金、优秀社团活动奖学金6部分。 杰出毕业生奖学金∶在高中阶段品学兼优,被名校录取并决定入读的学生。

招生对象

①面向全国招收成绩优异的中外籍学生;

②对所有申请学生实施公平公正的招生政策,所有申请者需要通过入学评估∶包括笔试及面试;

③ 录取办公室将为笔试和面试全部合格的学生发放《录取通知书》。

报名咨询
请输入您的姓名
请输入正确的手机号码
请输入有效的年龄数字 请选择学习阶段